“My Coach” is a motivational fitness app that lets the user stay healthy and motivated each day by engaging in the community and planning their workout. The goal of this project is to create an experience around everyday fitness needs of the user and keeping her motivated to lead a healthy lifestyle.

Duration:* 1 week design project*
Tools:* Figma, Adobe suite*
Deliverables: High fidelity Prototype for mobile App.
Methodology:* Stanford d. School, Story boarding, Userfow, Style Guide*
Design Process

Empathize
“Empathy is a journey into the feelings of others”

I did a couple of interviews with my user followed by some contextual enquiry to gain insights about her day to day lifestyle. I wanted to know the routine, interests and pain points in her everyday life. In order to enhance her lifestyle, I wanted to know what are the things that keep her motivated.
This Empathy mapping helped to:
• Uncover needs that user was not aware of
• Guide innovation efforts
• Identify challenges faced by user
• Discover the emotions that guide behaviors
• Interpret intangible meaning through user’s journey experience.

Define
User Insights
•User finds time to Run outside everyday (despite weather conditions) in order to lead a healthy and balanced lifestyle
•User runs for about 30 mins each day (3-6 days in a week) to achieve her everyday health goals
•User likes to engage herself in community activities like Marathon groups, book clubs
•User juggles to Read and listen to Audio Books as well as podcasts through her running session
•User enjoys cooking vegetarian meals at home to save money and eat healthy
•User is a social media enthusiast and a book review blogger
•User likes to do outdoor activities like, hiking, camping, rafting
•User finds the gym classes to be very expensive, but enjoys working out in groups
•User needs time to mange her daily health parallel to work schedule.
•User is self motivated individual but still needs small everyday motivational rewards to kickstart her workout sessions.




Persona

Problem statement
Jenna in her busy lifestyle, needs a way to balance her fitness routine and personal interests in order to stay motivated and lead a healthy lifestyle.
Storyboard
Jenna’s daily activity depiction
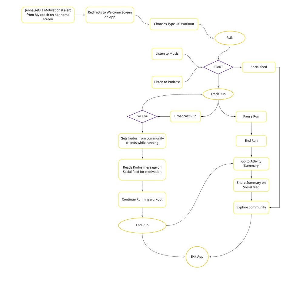
User Flow

IDEATE
Comp Analysis

Data Synthesis
The motivational quote feature is something new for apps to motivate users while working out.
The live Run feature in the app lets the user share Live run to keep him motivated.
The social media feature in fitness app is important to build a fitness community.
Integration of podcasts and music while running is an essential element for fitness app.
Activity history and maps in the app are highly used features by the user.
Weather depiction in the app could be a useful tool for user who like outdoor activities.
Sketching


Visual Design

Concept


Screen flows

Prototype

Watch Interface for the App

Test
Usability Testing
The Usability Testing exercise was a really insightful exercise. There were some evident feedbacks and intuitive responses in the interviews. Some major insights are:
1)The “My Coach” screen can have an “+” feature in order to add new activities to the available workouts
2)The music and podcast symbols were getting lost in the screen, so it needed to be highlighted.
3)The record feature was new so it should be a help screen or a dismissal card that the user can use at their convenience.
- The Play button should be a pause button when the music/ podcasts is ON and vice versa.

5)The navigation bar remains constant across the app.
6)The share feature should have a drop down menu or a pop up screen to let users edit the workout before they post it on any social medium.
- The record feature should be called a broadcast feature in order to be more intuitive to the users.

Retrospective
This project was my first official UX design project with a potential client (classmate). The brief was to start from scratch with a beginners mindset and interview the User. With that in mind, I gathered lots of information from my user, Jenna and with that broad amount of information, it was challenging to identify patterns for further case study. So I did a couple of more interviews with Jenna to look for patterns within the data collected.
I was clearly able to Define the Problem after synthesizing data through second round of interview and affinity diagram. From here I came up with Persona development which was easy because I knew so much about Jenna now. After understanding Jenna’s pain points and everyday lifestyle, I created a story board and user flow depicting Jenna’s everyday activities.
The next part was to ideate a design concept that would solve Jenna’s fitness problems. We designers have this end goal of creating intuitive and useful products in order to bring clarity in the systems we work with everyday. But before entering the technological landscape, we should carefully try to make the products more simpler and easier. With this thought in mind, I looked at the competitive landscape and did some analysis on similar products to knock down complexities .
I discovered that there are a million Fitness apps existing in the market which offer unique features. In order to avoid duplication, I did a Comp study and came up with New design concepts that would serve my users needs in a better way. With new design ideas, I started sketching and wire-framing that resulted in a Motivational fitness Mobile App.
It was a short and fun project to work on but at the same time it was a huge learning in terms of UX skills. The art of interviewing, Data Synthesis, Affinity diagramming, Define Problem are essential elements in the design process. Working with Jenna was very interesting since she is very enthusiastic about her everyday fitness routine. She is a passion runner and a Book review Bloggers. It was an amazing journey to get to develop an app for such a talented individual and learn new skills.